来院される方へ2025.8.4 [月] UP / 2026.1.14 [水] 更新

産婦人科からのお知らせ(和痛分娩について)

当院では、2025年よりご希望される妊婦さんを対象に、和痛分娩(無痛分娩)の提供を開始いたしました。

和痛分娩

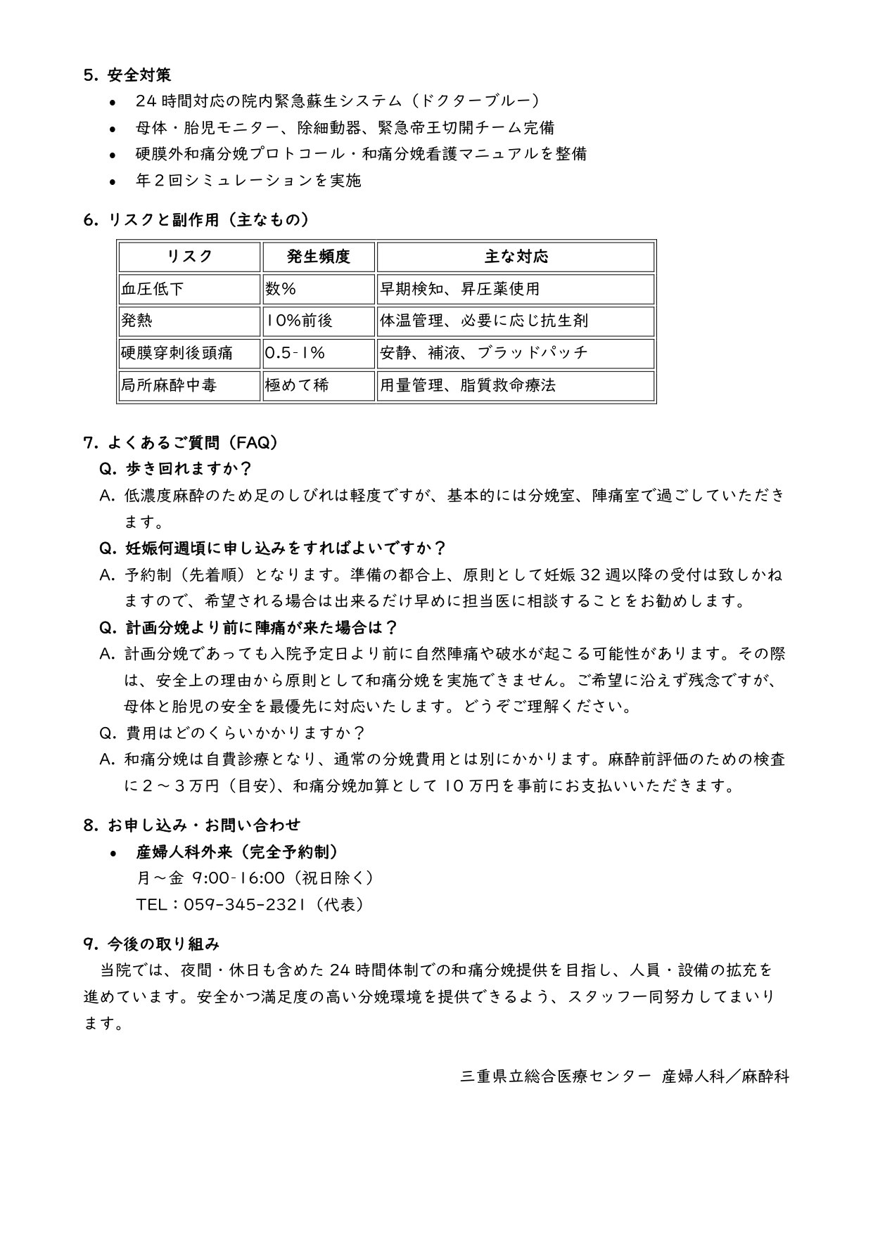
和痛分娩